• empty
  • empty
  • empty
  • empty
Richtlijn Steigers Richtlijn Steigers
  • Home
  • Informatie
  • Richtlijn
  • Printversie
  • Nieuws
  • Contact

Sidebar

  • Home
  • Informatie
  • Richtlijn
    • Voorwoord
    • 1. Inleiding
      • 1.1 Veiligheids en gezondheidsrisico's
      • 1.2 Verantwoordelijkheden en samenwerken
      • 1.3 Werkingsfeer van de Richtlijn
      • FAQ Hoofdstuk 1
    • 2. Ontwerp (Algemeen)
      • 2.1 Steigertypes, -toepassingen en onderdelen
      • 2.2 Configuraties en moeilijkheidsgraden van steigers
      • 2.3 Aandachtspunten steigerontwerp
      • 2.4 Statische berekening
      • 2.5 Tekeningen
      • FAQ Hoofdstuk 2
    • 3. Werkvoorbereiding van project
      • 3.1 Belasten van steigervloeren
      • 3.2 Ondergrond
      • 3.3 Verankering
      • 3.4 Omgeving (verkeer, leidingen, obstakels)
      • 3.5 Opslag en transport op de locatie
      • 3.6 Hoeveelheidsbepaling (unit rates)
      • FAQ Hoofdstuk 3
    • 4. Uitvoering van de steiger
      • 4.1 Steigervloeren en steigerdelen
      • 4.2 Diagonalen
      • 4.3 Leuningen, kantplanken en dakrandbeveiliging
      • 4.4 Ladders en trappen
      • 4.5 Afdichten en bekleden
      • 4.6 Vangvoorzieningen, overkappingen en veiligheidszones
      • 4.7 Afstand steigervloer tot gevel/object
      • 4.8 Bouwliften
      • 4.9 Aarding
      • FAQ Hoofdstuk 4
    • 5. Opbouw, oplevering en inspectie
      • 5.1 Valbeveiliging
      • 5.2 Fysieke belasting
      • 5.3 Toegangsbevoegdheid en signalering
      • 5.4 Opleveringsprocedure
      • 5.5 Afkeurmaatstaven steigermateriaal
      • FAQ Hoofdstuk 5
    • 6. Gebruik
      • 6.1 Afspraken met gebruikers
      • 6.2 Weersomstandigheden
      • 6.3 Periodieke inspecties
      • FAQ Hoofdstuk 6
    • 7. Scholingsstructuur Steigerbouw
      • 7.1 Inleiding
      • 7.2 Functies
      • 7.3 Onderaanneming en uitbesteden
      • 7.4 Validering buitenlandse diploma's en certificaten
      • 7.5 Stichting Veilig Werken op Hoogte
    • 8. Termen en Definities
      • Overzicht
      • FAQ Hoofdstuk 8
    • 9. Voorschriften, normen en literatuur
    • 10. Nuttige adressen
  • Printversie
  • Nieuws
  • Contact
  • Home
  • Informatie
  • Richtlijn
  • Printversie
  • Nieuws
  • Contact

3.3 Verankering

Deze paragraaf uit de Richtlijn Steigers is samengesteld door de Vereniging van Steiger-, Hoogwerker- en Betonbekistingsbedrijven (VSB). Hij beschrijft het gebruik van ankers om steigers tegen een bouwconstructie te bevestigen en houdt rekening met de eisen zoals genoemd in de normen NEN-EN 12810 en EN 12811.

In gevallen dat een enkel anker niet kan worden aangebracht zoals op tekening of volgens de standaardconfiguratie is voorzien, moet de constructeur worden geraadpleegd om een verantwoorde oplossing te verkrijgen.

De stabiliteit van de steigerconstructie hangt onder meer af van de sterkte van de ankers waarmee de steiger is bevestigd. Omwille van de veiligheid moeten ankers correct worden gekozen en gemonteerd en, waar nodig, worden getest. Deze richtlijn beschrijft de factoren waar rekening mee moet worden gehouden om dit te bereiken. Hij is primair bedoeld voor ontwerpers en gebruikers van steigerconstructies zodat zij ankers en proefmethoden correct kunnen definiëren. Tot de doelgroep behoren ook monteurs; hen wordt uitgelegd hoe zij ankers correct kunnen aanbrengen en testen. Deze informatie wordt op eigen gezag verstrekt, maar als specifieke ankertypen worden besproken, hebben de gegevens van de betreffende fabrikant voorrang. De VSB aanvaardt geen aansprakelijkheid voor nadelige gevolgen die voortvloeien uit het aanhouden van deze richtlijn.

Gebruikte termen

Hieronder worden de voor verankeringen belangrijkste termen genoemd. Voor een compleet overzicht van de gebruikte termen verwijzen wij naar hoofdstuk 8 ”Termen en Definities”.

Toegestane belasting (Ftoel) De aanbevolen belasting die in de praktijk op een anker mag worden toegepast; het kan gaan om de door de fabrikant (of een instantie, bijvoorbeeld ETA) aanbevolen belasting.
Toegestane test belasting (Fwerk) De belasting die via proeven ter plaatse is bepaald.
Ontwerpbelasting (Fontw) De feitelijke rekenbelasting die op basis van het ontwerp op het anker wordt toegepast. Deze volgt uit de belastingen zoals genoemd in NEN-EN 12811 (inclusief belastingfactoren).
Anker Een onderdeel dat in het bouwwerk wordt bevestigd om de noodzakelijke krachten tussen de steiger en het bouwwerk over te dragen. Het anker kan tijdelijk of blijvend in de constructie worden aangebracht.
Verankering Combinatie van anker en verankeringsmiddel aan de steiger, die het mogelijk maakt om krachten uit de steiger af te dragen naar de achterliggende constructie (zie figuur 3.3).
Bouwwerk Achterliggende constructie waarin (of aan) het anker wordt aangebracht (beton, metselwerk, staalconstructie, etc.)
Figuur 3.3 Definitie verankering

Doel van verankeringen van steigerconstructies

Het doel van verankeren van de steiger is:

  • zorgdragen voor voldoende uitwendige stabiliteit van de steiger, zodanig dat deze niet om kan vallen of verschuiven (globale stabiliteit);
  • zorgdragen voor voldoende inwendige stabiliteit van de steiger, zodanig dat de weerstand tegen uitknikken van de staanders wordt verhoogd c.q. de kniklengte wordt beperkt (lokale stabiliteit).

3.3.1 Keuze van ankers voor steigerconstructies

Bij het kiezen van ankers voor het bevestigen van steigerconstructies moet rekening worden gehouden met de volgende aspecten:

  • het type verbinding met de steigerconstructie
  • het basismateriaal en de geschiktheid van de achterliggende constructie
  • de ontwerpbelasting vergeleken met de toegestane belasting
  • de wijze waarop belastingen worden doorgegeven via de koppelstukken en de richting waarin ze worden toegepast: spanning, afschuiven, buigen of een combinatie hiervan
  • de behoefte om proeven uit te voeren
  • de mogelijkheid van roestvorming
  • projectspecifieke eisen.

Verbinding met de steiger
In het algemeen geldt dat de verbinding van het anker met de steiger in staat moet zijn om de ontwerpbelastingen over te kunnen dragen. Er bestaan verschillende typen verbindingen met de steiger, zoals een steigerbuis, schroefoogbouten, een steigerkoppeling aan de flens van een staalprofiel, enz.

Geschiktheid van het basismateriaal
Niet alle ankers kunnen in elk materiaal worden toegepast. Dit komt aan de orde in de beschrijving van de verschillende ankertypen. Maar let wel: de gegevens van de fabrikant hebben voorrang boven de informatie die in deze richtlijn wordt verstrekt.

Geschiktheid van de constructie
De bouwconstructie moet geschikt zijn om de belastingen op te vangen die door de steiger worden doorgegeven. Betonnen elementen die onderdeel uitmaken van de dragende structuur zijn over het algemeen geschikt. Gemetselde constructies kunnen geschikt zijn indien ze een belasting dragen, massief zijn (geen holtes hebben) en bestaan uit sterke metseleenheden met stevige metselvoegen. Spouwconstructies en bekledingspanelen zijn meestal te zwak om weerstand te bieden aan de heersende trek- en drukspanningen. Om te voorkomen dat constructies worden gebruikt die niet of onvoldoende dragend zijn, bijvoorbeeld onder vensters, balustrades en dergelijke, moet het advies van een bouwkundig constructeur worden ingewonnen.
 

3.3.2 BELASTINGEN

De belastingen op verankeringen volgen uit de berekening volgens NEN-EN 12811, bij het normale gebruik van steigerconstructies (werksituatie en extreme windbelasting). Aanvullende, incidentele belastingen worden niet bestreken.

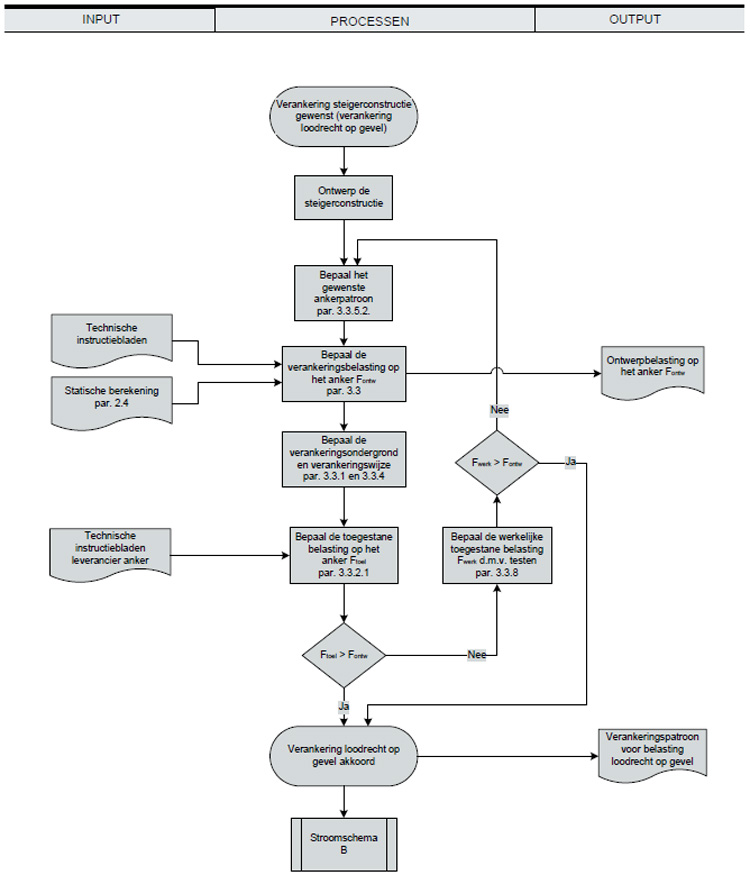
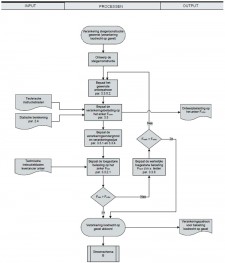
Stroomschema’s
Met behulp van de stroomschema’s A en B (op de volgende bladzijden) kan worden bepaald of een gekozen anker geschikt is voor een bepaalde steigerconstructie. A betreft belasting loodrecht op de gevel en B evenwijdig aan de gevel.

In de kaders wordt tevens verwezen naar de betreffende paragrafen waarin een en ander nader is beschreven.

Punten waarmee rekening moet worden gehouden:

  • Toegestane belasting in vergelijking met de ontwerpbelasting

De toegestane belasting van het gekozen anker moet gelijk zijn aan, of groter zijn dan de ontwerpbelasting. Is dit niet het geval, dan dient het aantal verankeringen dienovereenkomstig te worden verhoogd of een ander ankertype te worden gekozen.

  • Richting van de belasting

De manier waarop belastingen via het verbindingsmiddel worden doorgegeven beïnvloedt de belasting op het anker. De capaciteit van de verankering varieert afhankelijk van de richting van de belasting en het ontwerp van anker en verbindingsmiddel.

 

Stroomschema A: Verankering van de steigerconstructie. Belasting loodrecht op de gevel
Stroomschema B: Verankering van de steigerconstructie. Belasting evenwijdig aan de gevel

 

3.3.2.1 Ontwerpbelastingen, toegestane belastingen en ontwerpmethode

De ontwerpbelasting volgt uit de statische berekening volgens de norm NEN-EN 12811. De meeste ankerfabrikanten noemen aanbevolen belastingen voor beton, en sommige voor andere basismaterialen. Bij de keuze van ankers kunnen deze belastingen in plaats van de werkbelasting worden gebruikt, mits het basismateriaal van de betreffende constructie minstens even sterk is als het genoemde materiaal.

Door fabrikanten genoemde belastingen voor beton mogen niet worden toegepast op metselwerk. Als er geen belastingsgegevens bestaan, of als er twijfel is over de sterkte van het basismateriaal (bijvoorbeeld bij metselwerk of oude beton), dan moeten eerst trekbelastingsproeven worden uitgevoerd; dit om de geschiktheid te bepalen en voor de betreffende constructie de toegestane belasting vast te stellen. Indien de toegestane belasting (hetzij zoals aangegeven door de fabrikant, hetzij bepaald d.m.v. proeven) kleiner is dan de werkbelasting, moet het aantal verankeringen dienovereenkomstig worden vergroot.

ETA-merk en CE

Veel ankers krijgen een ETA-merk (European Technical Approval) en CE-teken. Dit betekent dat de ankers in de meest strenge proefomstandigheden zijn getest. De belastingcapaciteiten die in de ETA’s worden genoemd, zijn gebaseerd op de uiterste grenstoestand met partiële veiligheidsfactoren zoals genoemd in de ETA. De waarden voor ankers verschillen per fabrikant (eventueel met ETA keuring).

Toetsingsregel

Toetsingsregel:    

Fontw = Frep x γ  ≤  Ftoel

waarin: Fontw = ontwerpbelasting
Frep = representatieve waarde van de belasting
γ = belastingfactor
Ftoel = toegestane belasting

 

3.3.2.2 Richting van de belasting

Belastingen kunnen op verschillende manieren op ankers aangrijpen, zoals trek, druk, afschuiving, buiging of een combinatie hiervan. De capaciteit kan hierdoor sterk variëren.


Belastingen aan de verankering

 

Belastingen kunnen vanuit de steigerconstructie via de verankeringen aan het bouwwerk worden afgedragen, zowel horizontaal als verticaal gericht.

Horizontale belastingen

Horizontale belastingen loodrecht op de gevel
 

Dit is de belangrijkste belasting waar de verankering mee te maken krijgt. Deze ontstaat voornamelijk door de winddruk of windzuiging die op de voor- of achterzijde van de steigerconstructie werkt, zodat de verankeringen ofwel druk of trek ondervinden.

Horizontale belastingen evenwijdig aan de gevel

Deze vormen van horizontale belasting werken als afschuiving of buiging op de ankers.

De hierna volgende figuren 3.3.2.21 t/m 3.3.2.26 geven aan op welke manieren de horizontale krachten evenwijdig aan de gevel kunnen worden opgenomen.

Figuur 3.3.2.21 V-ankers
Figuur 3.3.2.22 Verankeren aan buitenstaander
Figuur 3.3.2.23 Verankering aan de staander met de koppeling die torsiemoment kan opnemen of aan de ligger met de koppeling die buigend moment kan opnemen
Figuur 3.3.2.24 Extra horizontale diagonaal (windverband) tussen binnenvlak van de steiger en ankers in het bouwwerk, zodat de horizontale belasting op het binnenvlak direct naar de ankers wordt overgedragen
Figuur 3.3.2.25 Ook In het binnenvlak diagonalen toepassen
Figuur 3.3.2.26 Windverband tussen buitenvlak en binnenvlak
Figuur 3.3.2.27 Afmetingen van het object en verankeringvlak

Enkele relevante aspecten:

Invloed van de afmetingen van het bouwwerk:

  • Bij een steiger van 20 m of korter is het binnenvlak gestabiliseerd middels de verankeringen bij de hoeken in de andere richting (zoals de korte zijde in figuur 3.3.2.27).

Torsie opnemen:

  • Wordt de steiger met een korte ankerbuis aan de binnenstaander verankerd, dan is heel belangrijk dat de koppelingen torsie kunnen opnemen. Dient te worden gecontroleerd met statische berekening.

Buigend moment opnemen:

  • Wordt de steiger met een korte ankerbuis aan de ligger verankerd, dan is heel belangrijk dat de koppelingen buigend moment kunnen opnemen. Dient te worden gecontroleerd met statische berekening.

Ankerbuis aan binnen- en buitenstaander:

  • De van oudsher voorgeschreven ankerbuis op staanders van zowel buiten- als binnenvlak is gebaseerd op het principe dat het binnenvlak via de ankerbuis gesteund wordt door het geschoorde buitenvlak. Dit voldoet alleen als de afstand tussen het binnenvlak van de steiger en het bouwwerk zodanig is dat de ankerbuis (en koppelingen) het optredende buigend moment kunnen opnemen.

Wind op uiteinden steiger:

  • Deel van de belastingen die evenwijdig aan de voorkant van de constructie werken, worden veroorzaakt door wind die inwerkt op de uiteinden van de steiger. Bij afwezigheid van windbelastingen wordt ervan uitgegaan dat theoretische horizontale belastingen inwerken op elk portaal van de steiger (NEN-EN 12811-1). Deze belastingen worden, afhankelijk van de aard van de verbinding, ofwel als puur schuiven of als zijdelingse belastingen (d.w.z. buigbelastingen) aan de ankers doorgegeven. De meeste ankers hebben slechte buigkarakteristieken, zodat ontwerpers er zoveel mogelijk voor moeten zorgen dat de belastingen als puur schuiven worden doorgegeven.

 

Verticale belastingen

Bij conventionele constructies wordt het gewicht van de steiger en van de materialen die zich erop bevinden door de staanders doorgegeven, zodat er door de koppelstukken geen verticale belasting aan de ankers wordt doorgegeven. Maar als een steiger door invloed van een slappe ondergrond verzakt kunnen ook verticale belastingen in de verankeringen optreden. Dit is te voorkomen door de ankerbuizen scharnierend aan te sluiten in verticale richting.

 

Excentrische belastingen

Excentrische belastingen tussen de diverse onderdelen van de verankering (zie figuur 3.3.2.28) kunnen extra krachten in de ankers veroorzaken. Voorkom dit zoveel mogelijk.

Figuur 3.3.2.28 Voorbeelden van excentrische belasting

 

Belastingen op ankers

  • Trekkracht
De trekcapaciteit van het anker wordt gecontroleerd door de informatie van de fabrikant te raadplegen of door proeven te doen (zie 3.3.8).
 
  • Drukkracht
De drukcapaciteit van het anker wordt bepaald door het verbindingsmiddel.
 
  • Schuiven
Bij het berekenen van de toegepaste schuifbelasting moet rekening worden gehouden met de mogelijkheid van schuifbelastingen uit twee bronnen, te weten: horizontale belastingen in de zijdelingse richting en verticale belastingen. Waar dit het geval is moeten ze worden gecombineerd om tot één schuifbelasting te komen. Dit wordt bij de keuze van het anker gebruikt.
Informatie van fabrikanten over toegestane schuifbelastingen beperkt zich voor de meeste ankers tot beton. Andere materialen worden minder vaak vermeld. Het ter plaatse beproeven van schuifbelastingen is vaak niet praktisch. Voor het achterhalen van de toegestane schuifbelastingen in andere materialen dan gepubliceerd, moet informatie worden opgevraagd bij de fabrikant.
 
  • Buigen
De meeste ankers hebben een zeer matige buigcapaciteit en verticale belastingen moeten altijd als puur schuiven aan ankers worden doorgegeven. Als kleine buigbelastingen onvermijdelijk zijn, kunnen sommige fabrikanten informatie verstrekken over toegestane buigmomenten voor ankers, speciale koppelstukken en ringbouten.
 
  • Gecombineerde trek- en schuifbelastingen
Als ankers worden onderworpen aan een combinatie van trek- en schuifbelastingen, is het niet voldoende om simpelweg de toegepaste en toegestane trek- en schuifbelastingen als onafhankelijke grootheden met elkaar te vergelijken (zoals in 1 en 2 naast de navolgende afbeelding). Er moet een speciale controle van de totale capaciteit plaatsvinden, om er zeker van te zijn dat de bevestiging niet wordt overbelast. Eén benadering wordt hieronder getoond (vergelijking 3); raadpleeg de fabrikant voor zijn benadering.

Controleer of aan de volgende voorwaarden wordt voldaan:

1. Fontw / Ftoel ≤ 1

2. Vontw / Vtoel ≤ 1

3. (Fontw / Ftoel ) + ( Vontw / Vtoel ) ≤ 1,2

Waarin

Fontw (Vontw) = Ontwerp trek- (schuif-) belasting

Ftoel (Vtoel) = Toelaatbaar trek- (schuif-) belasting

3.3.3 Ankertypen

Deze paragraaf beschrijft een aantal in de bouw veel toegepaste ankers, maar ook andere typen kunnen geschikt zijn. Figuur 3.3.3 geeft een schematisch overzicht. De genoemde trekwaarden zijn indicatief en moeten altijd worden geverifieerd. Ze moeten overeenstemmen met de door de fabrikant opgegeven waarden.

 

Ankertype Specificatie Toelaatbaar (gebruikswaarde) Voor- en nadelen / bijzonderheden

Kunststof plug met schroefoogbout

 

- Nylon plug Ø
14 mm, lang 70 mm (boormaat 14 mm)
- Schroefoogbout Ø 12 mm, lang 160 mm

 

- 4,1 kN in beton B25
- 3,7 kN in ongeperforeerd metselwerk MZ12 (in de steen)

(volgens bijv. Fischer verankering S14 ROE + GS12)

Voordelen:
- Eenvoudige montage
- Relatief goedkoop (schroefoogbouten kunnen worden hergebruikt)
- Controleerbaar (plug tot aan kraag in gat, inschroeven tot markeringsstreep)

Nadelen:
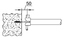
- Relatief lage toelaatbare krachten
- Gevoelig voor knik- en buigingsbelasting (max. 50 mm uit bouwwerk steken)

Algemeen:
- Lengte bout moet op plug zijn afgestemd
- Schroefdraad moet minstens 1x de schroefdiameter door de plug heen steken

Kunststof plug met houtdraadbout

 

 

- Nylon plug Ø 8, 10, 12 en 14 mm
- Houtdraadbout Ø 6, 8, 10 en 12 mm

 

- 2,1 kN in beton B25
- 1,0 kN in ongeperforeerd metselwerk MZ12 (in de steen)

(volgens bijv. Fischer verankering UX 12)

Voordelen:
- Eenvoudige montage
- Relatief goedkoop (bouten kunnen worden hergebruikt)

Nadelen:
- Relatief lage toelaatbare krachten
- Lengte bout moet op plug zijn afgestemd

Algemeen:
- Lengte bout moet op plug zijn afgestemd
- Schroefdraad moet minstens 1x de schroefdiameter door de plug heen steken

Keilbouthuls in combinatie met moer

 

- Anker Ø 8, 10, 12, 16, 20 en 24 mm
- Bout Ø M6, M8, M10, M12 en M16 mm

 

- 5,0 kN in ongescheurd beton B25
- In metselwerk onbekend (door proefneming vaststellen)

(volgens bijv. Sormat verankering ES M8)

Voordelen:
- Eenvoudige montage
- Grotere toelaatbare krachten

Nadelen:
- Niet controleerbaar
- Spanningen kunnen scheuren in bouwwerk veroorzaken, waardoor verankering waardeloos wordt
- Niet geschikt in gescheurd (trekzone) beton - Afstand tot de rand en hart-op-hartafstanden hebben grote invloed op de belastbaarheid van de ankers

Doorsteekanker

 

- Bout/anker Ø M8, M10, M12, M16, M20 en M24 mm

 

- 6,0 kN in gescheurd beton B25
- 10,6 kN in ongescheurd beton B25
- Niet geschikt in metselwerk

(volgens bijv. Fischer verankering FAZ II 10)

Voordelen:
- Eenvoudige montage
- Grotere toelaatbare krachten
- Geschikt in gescheurd (trekzone) beton

Nadelen:
- Niet geschikt voor kalkzandsteen en metselwerk
- Bout steekt uit het bouwwerk
- Afstand tot de rand en hart-op-hartafstanden hebben grote invloed op de belastbaarheid van de ankers

Figuur 3.3.3 Ankertypen

 

Enkele andere ankertypen: chemische injectiemortelankers en capsule-ankers.

Voordelen:

  • grotere toelaatbare krachten
  • spanningsloze verankering.

Nadelen:

  • niet controleerbaar
  • dure oplossing
  • ingewikkelde montage
  • wachttijd in acht nemen voordat verankering mag worden belast
  • uithardingstijd is afhankelijk van buitentemperatuur, bijvoorbeeld bij 20 ºC is de uithardingstijd voor een injectiemortelanker 60 minuten en voor een capsule-anker 20 minuten.
     

3.3.4 Verankeringsmiddelen

De hier besproken verankeringsmiddelen zijn de typen die meestal worden gebruikt en die (met de aangegeven specificaties) als geschikt worden beschouwd. Echter andere typen kunnen eveneens geschikt zijn. Het bouwwerk bepaalt het type van de verankering. We onderscheiden verankering aan:

  • Staalconstructie
  • Metselwerk
  • Beton
  • Vliesgevel
  • Stucwerk op isolatie.

Figuur 3.3.41 laat een aantal voorbeelden zien.

 

Verankeringsbuis met opgelaste plaat (in beton of metselwerk).

Verankeringsbuis met opgelaste haakpen

Verankeringsbuis met opgelaste plaat en draadeind

Bevestigen aan ondergrond met:
- kunststof plug en houtdraadbout
- keilbout en moer met metrische draad
- keilbouthuls en bout met metrische draad
- schroefhuls en bout met metrische draad (met chemische mortel)

(in beton, schoon metselwerk of vliesgevel; in combinatie met een voldoend lange schroefoogbout)

(in beton of metselwerk door isolatie + stucwerk heen; in combinatie met schroefhuls of keilbouthuls)


 

Nadeel:
- excentrische belasting (veroorzaakt extra krachten in anker)

Nadelen:
- kan geen krachten evenwijdig aan gevel opnemen
- schroefoogbout is gevoelig voor knik- en buigingsbelasting

Nadelen:
- excentrische belasting (veroorzaakt extra krachten in anker)
- draadeind is gevoelig voor knik- en buigingsbelasting altijd controleren


Verankeringsbuis met steigerkoppeling + L-beugel (in beton of metselwerk)

Ligger van systeemsteiger (in beton of metselwerk; in combinatie met schroefoogbout)

Verankeringsbuis met balkhaakkoppelingen (aan de flens van bijvoorbeeld een HEA-profiel)

Bevestigen aan ondergrond met:
- kunststof plug en houtdraadbout
- keilbout en moer met metrische draad
- keilbouthuls en bout met metrische draad
- schroefhuls en bout met metrische draad (met chemische mortel)

(in beton, schoon metselwerk of vliesgevel; in combinatie met een voldoend lange schroefoogbout)

(in beton of metselwerk door isolatie + stucwerk heen; in combinatie met schroefhuls of keilbouthuls)


 

 

 

Nadelen:
- kan geen krachten evenwijdig aan de gevel opnemen
- schroefoogbout is gevoelig voor knik- en buigingsbelasting

Nadeel:
- excentrische belasting (veroorzaakt extra krachten in anker)

Figuur 3.3.41 Voorbeelden van achterconstructies en verankeringsmiddelen

Enkele andere manieren van verankering zijn:
- met een V-anker (figuur 3.3.42)
- aan ingeklemde schroefstempels in sparingen (figuur 3.3.43) of tussenvloeren.

 

Figuur 3.3.42 V-anker
Figuur 3.3.43 Verankering aan ingeklemde schroefstempel (niet toegestaan zonder nadere berekening). Schroefstempel voorzien van label niet verwijderen

Omdat de laatst genoemde methode valt of staat bij de mate van inklemming van de stempel en de sterkte van de stempelbuis zelf (knik) slechts incidenteel toegestaan bij steigers tot 12 m.

3.3.5 Plaats van de verankering, verankeringspatroon en verankeringskrachten

.

3.3.5.1 Plaats van verankering

De verankeringsbuizen dienen zoveel mogelijk aan de staanders te worden gemonteerd, en wel zo dicht mogelijk bij een knooppunt (≤ 20 cm, zie figuur 3.3.51). Indien een verankeringsbuis niet dichtbij een knooppunt aan een staander wordt gemonteerd kan hierdoor een extra groot buigend moment in de staander optreden.

Figuur 3.3.51 Verankeren dichtbij knooppunt

Verankering aan liggers

Indien een verankeringsbuis op de liggers wordt gemonteerd moet de ligger met koppeling voldoende capaciteit hebben om de belasting over te kunnen dragen. Het is niet op alle steigersystemen toegestaan om op de ligger te verankeren. Raadpleeg de leverancier van het steigermateriaal of het steigermontagebedrijf.
 

3.3.5.2 Verankeringspatroon

De maximale horizontale en verticale afstand tussen de verankeringen wordt door statische berekening bepaald. De standaard verankeringspatronen zoals bijvoorbeeld door de leverancier of constructeur worden opgegeven zijn gebaseerd op een steigerhoogte tot maximaal circa 24 meter.
De eerste en laatste staander zijn altijd verankerd evenals de laatste slag. Hoekstaanders van twee elkaar snijdende steigervlakken blijven daarbij buiten beschouwing.

In figuur  2.2.61 is een aantal verankeringspatronen als standaardconfiguratie Richtlijn Steigers opgegeven. Die, en de voorbeelden in deze paragraaf zijn uitdrukkelijk bedoeld voor gevel/ objectsteigers in de bouw. Als deze patronen mogelijk zijn, hoeft er niet apart te worden gerekend.

Bij afwijkende verankeringspatronen moet er altijd een berekening worden gemaakt.
Een voorbeeld van een standaard verankeringspatroon voor een steiger in klasse 4 is (zie figuur 3.3.52):

  • elk staanderpaar verankeren, elke 2e slag in hoogte (in knooppunt, om de slag)
  • verankeringen verspringend in hoogte aanbrengen.
Figuur 3.3.52 Standaard 2-slag om en om verankeringspatroon

Andere verankeringspatronen

Het verankeringspatroon heeft een grote invloed op de kniklengte van de staanders. Afwijkende verankeringspatronen hebben consequenties voor de bouwhoogte van de steiger. Om dezelfde bouwhoogte te behouden kunnen dan één of meer onderstaande maatregelen noodzakelijk zijn:

  • verlagen van belastingklasse;
  • verkleinen staanderafstand;
  • meer verankeringen toepassen in onderste gedeelte van de steiger, waar de te verwachten staanderbelastingen het grootst zijn;
  • dwarsdiagonalen in de steiger toepassen; indien dit niet mogelijk of niet gewenst is dan een extra vak aan de steiger zetten (steunbeer, zie paragraaf 3.3.10) waarin wel dwarsdiagonalen kunnen worden toegepast.

Voor een steiger in klasse 2 is het mogelijk een ander verankeringspatroon te kiezen.

3.3.5.3 Grootte van verankeringskrachten

De grootte van de horizontale belasting en het aantal en de plaats van de verankeringen bepalen de krachten per verankering. Toepassing van een 2-slag standaard verankeringspatroon betekent een groot aantal verankeringen op een regelmatige plaats. De krachten worden dan ook regelmatig naar het bouwwerk afgedragen, waarbij de optredende krachten per verankering relatief laag zijn.

Voorbeeld volgens NEN-EN 12811: per verankering ca. 8 m2 steigerfront tot 24 m hoogte, onbekleed steiger.

F-anker = ψt x Cs x Cf x A-netto x q x  γf;q

waarbij:

ψt = 0,7 standtijdfactor
Cs = 0,67 factor voor doorlaatbaarheid van de gevel; 50% open gevel
Cf = 1,3 aërodynamische krachtcoëfficiënt
A-netto = 2 m2 windvangendoppervlakte  ca. 25% van 8 m2 = 2 m2
q = 1,21 kN/m2 de extreme waarde van de stuwdruk volgens
tabel 10 NEN 6702, gebied I bebouwd en H = 24 m
γf;q  = 1,5 belastingfactor

Bij afwijkende verankeringspatronen kunnen de ankerkrachten aanzienlijk hoger worden.
Het anker en aard van de achterliggende constructie bepalen dan de capaciteit van de verankering.

 

3.3.6 Door bouwwerk of bouwmethode opgelegde beperkingen

Als in de praktijk wordt afgeweken van het standaard verankeringspatroon wordt dus één van de stabiliteitsvoorwaarden gewijzigd en moeten de gevolgen hiervan nader worden onderzocht.

De verankeringsmogelijkheden aan een gebouw (of achterliggende constructie) worden vaak bepaald door de constructie van het gebouw en de bouwmethode. Vaak is standaard verankeren niet mogelijk, bijvoorbeeld in geval van:

  • raamopeningen;
  • vliesgevels;
  • schoon metselwerk (natuursteen, etc.);
  • ontbreken van draagkrachtige constructie (standaard verankeringpatroon sluit zelden aan op vloerniveaus, kolommen, ruwbouwskelet , etc.);
  • bouwmethode (bijvoorbeeld gevelelementen inhijsen tussen steiger en gebouw).

Daar waar een verankering van de steiger nodig is, maar niet mogelijk blijkt, moet altijd een alternatieve oplossing worden gezocht. Enkele voorbeelden:

  • Windverband toepassen om de kracht naar de naastliggende verankeringen af te dragen (zie figuur 3.3.6). Daardoor komt er extra belasting op naastliggende verankeringen, dus deze verankeringen moeten zwaarder worden uitgevoerd (of extra verankeringen toepassen)
  • Met een diagonaal verankeren naar vloer, van bijvoorbeeld het ruwbouwskelet.
     
Figuur 3.3.6 Windverband in verband met ontbreken verankeringen

3.3.7 Ankers monteren

Ankers moeten volgens de instructies van de fabrikant worden gemonteerd. Belangrijke aspecten zijn:

  • Boor gaten met de juiste diameter en diepte.
  • Maak de gaten grondig schoon (belangrijk voor alle ankers, maar vooral voor lijmankers) zowel door te borstelen met een stijve ronde borstel die even breed is als de diameter van het gat, als door te blazen met een pomp met een groot volume.
  • Breng de ankers aan met het juiste gereedschap.
  • Laat de lijmankers uitharden gedurende de tijd die voor de heersende omgevingstemperatuur is opgegeven.
  • Draai het anker aan tot het aanbevolen montagemoment, met behulp van een geijkte momentsleutel.

Afmetingen van het gat
Gatdiameter en gatdiepte moeten ervoor zorgen dat het anker functioneert en zich dus volgens verwachting gedraagt. Een en ander moet volgens tekening en/of instructie door de fabrikant worden aangegeven.

  • Een onjuiste diepte verlaagt de capaciteit van het anker. Zit bijvoorbeeld een inslaganker te ondiep, dan is het koppelstuk niet goed in de constructie bevestigd. Zit het te diep, dan heeft de bout onvoldoende grip.
  • In geval van bouten of ringbouten in hulzen wordt de volle ankersterkte alleen doorgegeven indien de bout voldoende wordt vastgehouden. Maak tenminste zes volle slagen, zonder bovenmatige kracht toe te passen. Gebruik bij voorkeur een momentsleutel.

Ankers dichtbij randen en onderlinge ankerafstand
Bij bevestiging dichtbij randen moeten de aanbevelingen van de ankerfabrikant worden opgevolgd. Dit geldt ook voor de ruimte tussen de ankers als ze in paren of groepen worden gebruikt. Sommige fabrikanten doen geen aanbevelingen voor de criteria bij metselwerk. Bij het ontbreken van deze informatie moeten ankers zich minimaal één metseleenheid van de rand bevinden; bij metselwerk is dit minstens 300 mm. De onderlinge afstand tussen ankers, als ze in paren of groepen worden gebruikt, moet zodanig worden gekozen dat twee ankers niet in dezelfde, maar in twee naast elkaar liggende metselstenen worden gemonteerd.

Als er in metselwerk wordt geboord, moet het anker zich in het vaste gedeelte van de steen bevinden, dus niet in de voeg (zie fig. 3.3.71). Als het metselwerk is bepleisterd, dan moet de plaats van de stenen worden bepaald door pleisterwerk te verwijderen of door testgaten te boren. Indien ankers niet in de stenen zelf mogen worden aangebracht, bijvoorbeeld volgens een eis van de opdrachtgever, dan kan voor de navolgende methode worden gekozen, mits de verantwoordelijke bouwkundige en de fabrikant daarmee instemmen.

  • Kies een anker met een diameter die minstens de breedte van de metselvoegen bedraagt.
  • Bevestig het anker in de horizontale voegen (zie figuur 3.3.72).
  • Voer inleidende proeven uit en (steek)proeven (overeenkomstig paragraaf 3.3.8), maar met een verhoogd aantal: 10% (1 op 10) van het hele project.

Bij het bepalen van de inbeddiepte moet de dikte van het pleisterwerk buiten beschouwing worden gelaten. Er moet dus onder het pleisterwerk sprake zijn van volledige inbeddiepte.

Figuur 3.3.71 Bevestiging van het anker in de metselsteen
Figuur 3.3.72 Bevestiging van het anker in de langsvoeg

3.3.8 Ankers testen

Proeven ter plaatse kunnen om drie redenen nodig zijn:

  • controle geschiktheid anker (inleidende proeven);
  • bepaling proefbelasting achtergrond (belastingsproeven);
  • controle montagekwaliteit (belastingsproeven).

Alle hier beschreven proeven op ankers zijn trekproeven. Schuifproeven kunnen nodig zijn als er van het betreffende basismateriaal geen aanbevolen schuifbelastingen beschikbaar zijn. In dat geval moet de fabrikant worden geraadpleegd.

Inleidende proeven
Als er twijfel bestaat over de geschiktheid van het anker of de toegestane belastingcapaciteit voor een bepaald basismateriaal moeten er inleidende proeven worden uitgevoerd.

De testankers worden uitgevoerd in hetzelfde basismateriaal, maar niet op de plaats waar later de ankers worden gesitueerd. Testankers mogen dus niet als echte ankers worden gebruikt.
De beproevingscriteria zijn:

  • in ieder voorkomend basismateriaal worden vijf proeven gedaan;
  • op trek belasten met tweemaal de trek-/gebruiksbelasting. Voorbeeld: voor een standaard koppelstuksamenstel met een capaciteit van 6,1 kN geldt een proefbelasting van 12,2 kN;
  • indien alle vijf ankers de proefbelasting kunnen dragen zonder te slippen, voldoet het anker voorzover het de trekbelasting betreft;
  • bezwijkt een anker tijdens de proef, dan moeten alle vijf de ankers tot aan falen worden belast. Hierbij voorzichtig omgaan met het opvoeren van de belasting, om beschadiging van de constructie zo veel mogelijk te beperken. De bezwijkbelasting is de maximale belasting die bij de proef wordt bereikt. In het geval dat het anker uit het basismateriaal wordt getrokken geldt de belasting bij ongeveer 1 mm beweging.
  • de toegestane proefbelasting is de laagste van de volgende drie waarden:
    •  de gemiddelde waarde van de proeven, gedeeld door drie;
    •  de laagste waarde, gedeeld door twee;
    •  de rekenbelasting.
  • de vastgestelde toegestane proefbelasting mag uitsluitend voor andere projecten worden gebruikt indien het basismateriaal identiek is.

Belastingsproeven
De beproevingscriteria zijn:

  • minstens 5% van de ankers worden beproefd, maar is het totaal aantal ankers minder dan 60 dan moeten er altijd minstens drie worden beproefd; zie ook figuur 3.3.8¹
  • op trek belasten met minstens 1,5 keer de vereiste trek-/gebruiksbelasting. Voorbeeld: voor een standaard koppelstuksamenstel met een capaciteit van 12,2 kN geldt een proefbelasting van 18,3 kN;
  • het uitgangspunt is dat de voor het anker toegestane proefbelasting in alle gevallen groter is dan (of minimaal gelijk aan) de gebruiksbelasting;
  • er is sprake van goedkeuring indien er op het oog geen beweging in het anker optreedt. Een visuele waarneming is dus voldoende;
  • indien één of enkele ankers worden afgekeurd, moet de oorzaak worden onderzocht en moet het aantal beproevingen worden verdubbeld (10% en minstens zes);
  • indien een aanzienlijk aantal ankers wordt afgekeurd, dan moet worden getwijfeld aan de veiligheidsmarge. De montagemethode moet dan worden geanalyseerd en de steiger is dan niet gereed voor gebruik.

Uitvoering
De proeven moeten door terzake deskundige personen worden uitgevoerd en bij voorkeur niet door degene die de ankers heeft aangebracht.

Totaal aantal ankers in project   Totaal aantal verplichte testen  
0 - 60   3  
61 - 100   5  
101 - 120   6  
121 - 140   7  
141 - 160   9  
181 - 200   10  
201 - 220   11  
221 - 240   12  
241 - 260   13  
Figuur 3.3.8¹ Minimaal aantal beproevingen

De uitvoeringscriteria zijn:

  • de meetapparatuur moet niet langer dan een jaar geleden zijn geijkt en een afwijking hebben van maximaal 5%;
  • de apparatuur moet de belasting via geschikte koppelingen laten verlopen, zodanig opgesteld dat de reactiebelastingen ver genoeg van het anker vandaan werken dat ze het resultaat niet beïnvloeden.


Bijvoorbeeld door de poten van de brug niet te laten rusten op de metseleenheid (een steen) waarin wordt beproefd. Figuur 3.3.8² geeft een proefopstelling weer;

  • beproevingsankers moeten overeenkomstig de richtlijnen van de fabrikant worden gemonteerd;
  •  de beproevingsresultaten moeten worden geregistreerd; ze maken deel uit van het projectdocument.
Figuur 3.3.8² Voorbeeld van een proefopstelling van
een hulsanker met ringbout in metselwerk

3.3.9 Hergebruik van bevestigingsmiddelen en roest

Raadpleeg bij hergebruik van ankers altijd de fabrikant. Indien hergebruik mogelijk is, dan zijn daar altijd voorwaarden aan verbonden:

  • hij moet een inspectiesysteem hebben op afkeur dan wel op vervangen van beschadigde delen;
  • bij twijfel moet een anker worden vernietigd. Enkele voorbeelden van ankers die kunnen worden hergebruikt zijn rubberen expansieankers, sommige fabrikaten zelftappende schroeven en hulsankers die in het oppervlak zijn verzonken (met een weersbestendige afsluiting van het gat. Kunststof pluggen (inclusief nylon) kunnen in de regel niet opnieuw worden gebruikt.

Veel ankers zijn van koolstofstaal en gaan roesten, zelfs als ze zijn verzinkt. Daardoor wordt de sterkte van het anker geleidelijk kleiner. Dit speelt ook als een uitstekende schroefdraad gelijk met het oppervlak wordt afgezaagd. Niet alleen lelijke roestvlekken/-strepen op de gevel zijn daarvan het gevolg, maar uiteindelijk kan dit euvel ook leiden tot scheuren van het betreffende constructie-element.

Dit kan worden voorkomen door toepassing van roestvaststaal, kunststof of rubber. Of van ankers die kunnen worden verwijderd, waarna alleen het expansie-element in de constructie achterblijft. Het gat moet dan met een geschikte mortel worden opgevuld.

3.3.10 Vrijstaande steigers en alternatieven

Een vrijstaande steiger is niet verankerd en staat vrij in het werkveld. De stabiliteit (zijn vermogen om horizontale belastingen op te kunnen nemen zonder te kantelen of te verschuiven) wordt ontleend aan meerdere factoren:

  1. De verhouding tussen de hoogte en de breedte (lengte),   
  2. Het eigen gewicht, 
  3. De lokaal optredende horizontale belasting (windbelasting, transportbelasting, scheefstand, etc.)

Zie onderstaande figuur 3.3.101. of klik hier om deze te downloaden.

Figuur 3.3.101 Verhouding breedte : hoogte onder windbelasting

Verder moeten passende maatregelen worden genomen als de steiger onbeheerd achtergelaten wordt tijdens (de-)montage of gebruik. De stabiliteit van vrijstaande steigers moet te allen tijde gewaarborgd zijn. In veel gevallen kunnen ze als een standaardconfiguratie (zie par. 2.2) worden vastgelegd. Om de stabiliteit van vrijstaande steigers te verhogen is er een aantal alternatieven:

  1. Verhogen van de vaste basis (vergroten lengte en breedte / hoogte verhouding)
  2. De steiger voorzien van steunberen (grotere basis)
  3. Aanbrengen van ballast
  4. Aanbrengen van tuien
  5. Mogelijkerwijs toch verankeren aan nabijgelegen constructie

Opmerking: Voor de veiligheid buiten gebruik kunnen bijzondere beheersmaatregelen getroffen worden. Zie figuur 3.3.101

Steunberen
Als verankeren niet mogelijk is, kan de stabiliteit van de steiger verkregen worden door de basis te verbreden. De steiger kan (plaatselijk of over de gehele lengte) verbreed worden. Dan spreekt men van steunberen (zie figuur 3.3.102). Stabiliteit wordt dan ontleend aan het eigen gewicht van de steiger (voor ruimtesteiger ca. 5 kg/m3). Vaak is het eigen gewicht van de steiger zelf niet toereikend.

Figuur 3.3.102 Voorbeeld van een steunbeer

 

Ballast
Een andere manier om de stabiliteit van een steiger te garanderen is voldoende ballast aan te brengen (zie figuur 3.3.103). Let wel op de volgende punten:

  • de belasting van de ballast moet door de steiger kunnen worden opgenomen;
  • staanders zullen vaak onderling gekoppeld moeten worden (stuikpen met bouten).
Figuur 3.3.103 Ballast in plaats van verankering

Tuien
Een laatste manier om de stabiliteit van een steiger te garanderen is tuien met staalkabels (zie figuur 3.3.104;). Let hierbij op de volgende punten:

  • er moet voldoende vrije ruimte voor zijn en ook geen bouwverkeer;
  • er moet in minimaal 3 richtingen worden getuid, onder een hoek met de staanders van 30° tot 45°;
  • de grondankers moeten zwaar genoeg en betrouwbaar zijn.
Figuur 3.3.104; Voorbeeld van tuien en grondankers

3.3.11 Invloed van afdichten en bekleden

Het windvangend oppervlak van een steiger bedraagt bij een gevel/-objectsteiger met vloeren circa 25% en bij een ruimtesteiger circa 40% van het uitwendig ingesloten oppervlak.

Bij aanbrengen van bekleding op de steiger kan het windvangend oppervlak toenemen tot 100%. Dit is afhankelijk van het materiaal dat wordt gekozen:

Zeilen 100%
Gaasdoek 90/10 90%
Gaasdoek 60/40 60%
Gaasdoek 50/50 50%

Zie over dit onderwerp ook paragraaf 4.5 Afdichten en bekleden.

Het “standaard” verankeringspatroon is dan vanzelfsprekend niet meer van toepassing. Er zijn dan extra of zwaardere verankeringen nodig. De overdracht van windbelasting door de steiger naar de verankeringen moet door de steigerconstructeur in zijn berekening worden meegenomen. Ook een controle van achterliggende constructie is noodzakelijk. Dit is een taak van de opdrachtgever van de steigerbouwer.
 

Storm
 Na een storm moeten steiger en verankeringen altijd worden gecontroleerd door de deskundig toezichthouder steigergebruik. 

Zie over dit onderwerp ook paragraaf 6.2 Weersomstandigheden.
 

  • Voorwoord
  • 1. Inleiding
    • 1.1 Veiligheids en gezondheidsrisico's
    • 1.2 Verantwoordelijkheden en samenwerken
    • 1.3 Werkingsfeer van de Richtlijn
    • FAQ Hoofdstuk 1
  • 2. Ontwerp (Algemeen)
    • 2.1 Steigertypes, -toepassingen en onderdelen
    • 2.2 Configuraties en moeilijkheidsgraden van steigers
    • 2.3 Aandachtspunten steigerontwerp
    • 2.4 Statische berekening
    • 2.5 Tekeningen
    • FAQ Hoofdstuk 2
  • 3. Werkvoorbereiding van project
    • 3.1 Belasten van steigervloeren
    • 3.2 Ondergrond
    • 3.3 Verankering
    • 3.4 Omgeving (verkeer, leidingen, obstakels)
    • 3.5 Opslag en transport op de locatie
    • 3.6 Hoeveelheidsbepaling (unit rates)
    • FAQ Hoofdstuk 3
  • 4. Uitvoering van de steiger
    • 4.1 Steigervloeren en steigerdelen
    • 4.2 Diagonalen
    • 4.3 Leuningen, kantplanken en dakrandbeveiliging
    • 4.4 Ladders en trappen
    • 4.5 Afdichten en bekleden
    • 4.6 Vangvoorzieningen, overkappingen en veiligheidszones
    • 4.7 Afstand steigervloer tot gevel/object
    • 4.8 Bouwliften
    • 4.9 Aarding
    • FAQ Hoofdstuk 4
  • 5. Opbouw, oplevering en inspectie
    • 5.1 Valbeveiliging
    • 5.2 Fysieke belasting
    • 5.3 Toegangsbevoegdheid en signalering
    • 5.4 Opleveringsprocedure
    • 5.5 Afkeurmaatstaven steigermateriaal
    • FAQ Hoofdstuk 5
  • 6. Gebruik
    • 6.1 Afspraken met gebruikers
    • 6.2 Weersomstandigheden
    • 6.3 Periodieke inspecties
    • FAQ Hoofdstuk 6
  • 7. Scholingsstructuur Steigerbouw
    • 7.1 Inleiding
    • 7.2 Functies
    • 7.3 Onderaanneming en uitbesteden
    • 7.4 Validering buitenlandse diploma's en certificaten
    • 7.5 Stichting Veilig Werken op Hoogte
  • 8. Termen en Definities
    • Overzicht
    • FAQ Hoofdstuk 8
  • 9. Voorschriften, normen ...
  • 10. Nuttige adressen
Richtlijn Steigers Richtlijn Steigers
Copyright © 2026 Richtlijn Steigers. Alle rechten voorbehouden.
  • Privacy
  • Copyright / Disclaimer
  • empty
  • empty
  • empty
  • empty